上一页
下一页

微机控制高低温试验机

微机控制高低温试验机

产品型号:

WDW-50G

产品特点:

主要用于多种金属、非金属在高温或低温环境下的拉伸、压缩、弯曲、剪切等试验

服务热线: 18668952203
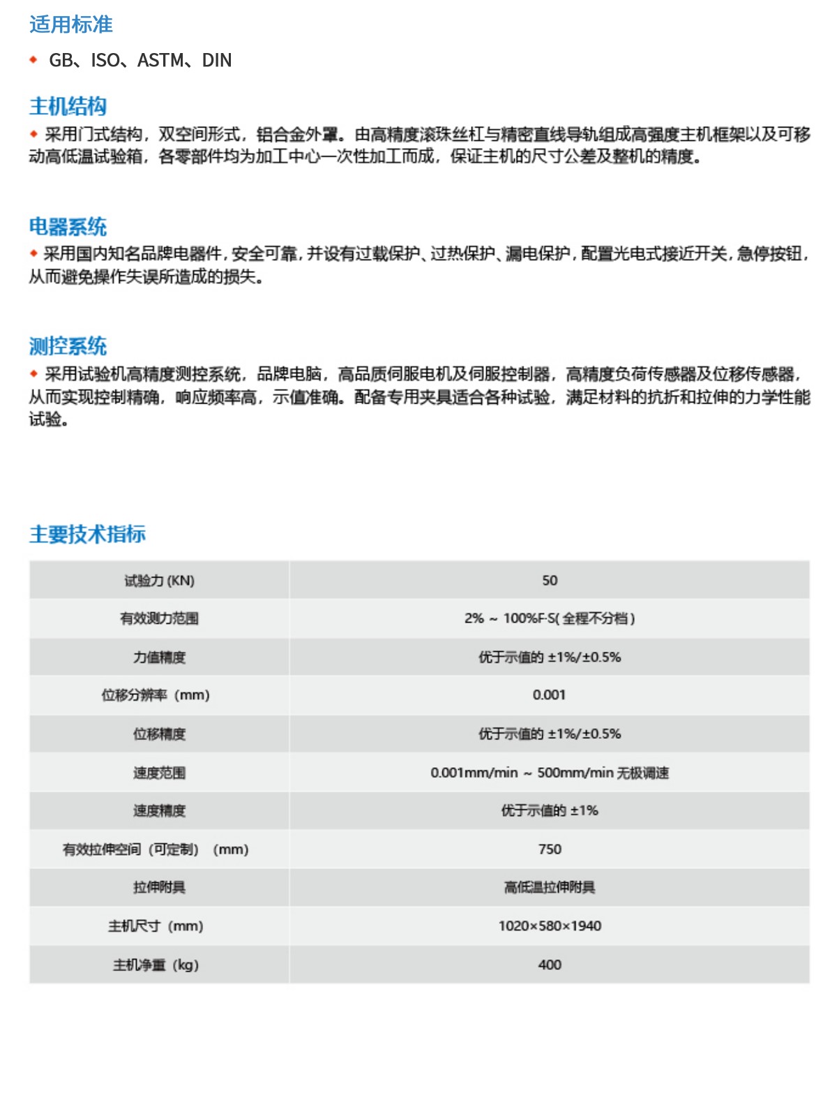
产品简介 / Introduction

产品 · 详情Product details

微机控制高低温试验机-2

热品推荐 / Hot product

山东精诚工业自动化设备有限公司 版权所有

备案号:鲁ICP备2025148310号

咨询热线:18668952203

联系我们

  • 邮箱:sdjcgysb@163.com
  • 手机:18668952203
  • 手机:15653138501
  • 公司地址:山东省聊城市莘县河店镇马桥工业园西首路南

关注我们